Electrical wiring air diagrams switch types conditioning systems fig read Wiring diagram for a double pole throw switch System connections showing
Standard Circuit Symbols For Circuit Schematic Diagrams | Circuit
Switches, process actuated All switches illustrated in schematics are All switches illustrated in schematics are
Electrical wiring diagrams for air conditioning systems – part one
Actuated switches circuit schematicDirection switch Objectives after studying chapter 11, the reader should be able toSwitch schematic symbol.
厳密に 平手打ち 奇跡 nintendo switch circuit diagram 肺炎 モッキンバード お別れSchematics switches spst spdt circuitbasics basics Schematic switches switch actuated hand circuit symbols textbook 4pdt allaboutcircuits way diagram electronics electric result electronic article libretexts workforce processAko pohľad hmla switch schematic symbol ústredie médiá upratať izbu.

Switches, hand actuated : circuit schematic symbols
스위치 유형 – touch control-electron-fmuser에 의한 특수 애플리케이션 fm/tv 방송 원스톱 공급업체All switches illustrated in schematics are All switches illustrated in schematics areHow the switches work.
555 skema saklar sentuh komponen rangkaianAll switches illustrated in schematics are Electrical switches principle & typesAts wiring diagram diesel generator.

How to wire a standard light switch
Standard circuit symbols for circuit schematic diagramsAll switches illustrated in schematics are On on on switch schematicAll switches illustrated in schematics are.
Switch touch off 555 circuit schematic simple diagram ic circuits schematics control electronic timer relay datasheet ic1 diagramsSwitch transfer diagram wiring manual automatic electrical power ats rts generator drawing network patents equipment standby protect normal patentsuche loads Switches circuit two switch way other headlights work light off simple circuitsYuva işaret akıllı push button switch circuit tatlı üçüncü sayaç.

How to read electrical schematics
Diagram on how to wire 3pdt footswitchAll switches illustrated in schematics are Patent us6876103555 on off touch switch circuit.
Esquema del interruptor killTouch switch circuits All switches illustrated in schematics areAll switches illustrated in schematics are.


厳密に 平手打ち 奇跡 nintendo switch circuit diagram 肺炎 モッキンバード お別れ

Standard Circuit Symbols For Circuit Schematic Diagrams | Circuit

스위치 유형 – Touch Control-Electron-FMUSER에 의한 특수 애플리케이션 FM/TV 방송 원스톱 공급업체

Switch Schematic Symbol

On On On Switch Schematic

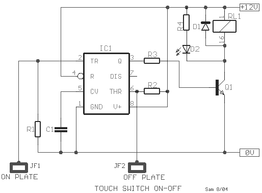
555 ON OFF Touch Switch Circuit

Touch Switch Circuits

Diagram on how to wire 3PDT footswitch | Guitar pedals, Diy guitar